相关试卷
- 浙江省衢州市2024-2025学年高一下学期6月教学质量检测(期末)技术试题-高中通用技术
- 浙江省浙南名校联盟2024-2025学年高二下学期期末联考技术试题-高中通用技术
- 浙江省衢州市2024-2025学年高二下学期6月教学质量检测(期末)技术试题-高中通用技术
- 浙江省台州市2024-2025学年高二下学期期末质量评估技术试题-高中通用技术
- 浙江省诸暨市2024-2025学年高三下学期5月适应性考试通用技术试题
- 2025届浙江省义乌市普通高中高三下学期适应性考试(三模)技术试题-高中通用技术
- 2025届浙江省温州市普通高中高三下学期第三次适应性考试(三模)技术试题-高中通用技术
- 2025届浙江省强基联盟高三下学期三模技术试题-高中通用技术
- 浙江省慈溪市2024-2025学年高二上学期期末考试技术学科试卷-高中通用技术
- 【高考真题】浙江省2024年6月普通高校招生选考科目考试通用技术试题
-
1、如图所示为三极管的结构示意图,其中m、n表示三极管的两个PN结,m为集电结。用指针式多用电表的欧姆档测量正常三极管,当红表笔接1脚,黑表笔接2脚时,指针偏转较大。下列说法合理的是( )A、m处于反向偏置 B、可判断该三极管为PNP型 C、1区为集电区,3脚为发射极 D、2区为集电区,n为发射结
-
2、如图所示是香梨分级自动控制系统。摄像头获取香梨的图像信息,经解码处理后发送给ARM控制系统。ARM控制系统根据各种算法,对香梨图像进行增强等处理,然后根据检测结果并按照香梨颜色、瑕疵和直径等参数进行分选识别,确定各个香梨的级别。最后,将分级结果发送给分级执行机构,由分级装置实现分级。请根据示意图及其描述完成问题。(1)、从系统的角度分析,下列说法中不合理的是( )A、该系统可分为图像采集子系统、ARM控制子系统、输送子系统和分级子系统 B、设置传输装置的运行速度时,需考虑摄像头采集图像的快慢,体现了系统的相关性 C、从系统分析的科学性原则考虑,应统筹兼顾分级的效率与准确率 D、优化该系统时,需考虑香梨大小等约束条件(2)、下列关于该控制系统的分析,对香梨分级的准确率没有影响的是( )A、光源的稳定性 B、不同参数的识别顺序 C、ARM控制器的运算精度 D、分级装置的灵敏度
-
3、如图所示是某市学校新冠肺炎疫情突发事件应急处置流程图。下列有关说法不合理的是( )A、“测量体温”与“120送医”两个环节不可同时进行 B、学生家长被确诊感染新冠肺炎病毒,校园可能不需要消毒 C、“联系家长”与“消息报送”属于并行环节 D、该流程不包含对疑似感染的密切接触者的进一步处置措施
-
4、如图所示的锁紧结构,水平转动手柄将工作台上的工件夹紧时,各构件主要受力形式分析合理的是( )A、杆1受拉、杆3受压 B、杆2受弯曲、杆3受压 C、杆2受弯曲、丝杠受压 D、杆1受压、丝杠受拉
-
5、通用技术实践课上,某小组准备制作一个垂直式夹具,用于锯割、锉削等操作。将把手推至图1所示的状态,橡胶压头与工件直接形成挤压,起到夹紧的作用。请完成问题。(1)、图2是在制作底座前,绘制的平面图,圆弧与直线都相切,多标的尺寸共有( )A、1处 B、2处 C、3处 D、4处(2)、用大小合适的材料加工该夹具时,下列有关说法合理的是( )A、材料可选用2.5mm厚的铝板 B、将两个把手叠在一起进行锯割、钻孔、锉削和弯折,可提高加工的效率和准确度 C、底座的加工可以为:划线→冲眼→钻孔→锯割→弯折→钻孔 D、压头螺丝高度调好后,需拧紧上、下螺母且转动的方向相反
-
6、如图所示是小明制作的桥梁摆件,侧板采用10mm厚的铝板,其中曲线轮廓为半径5cm的圆弧。小明加工侧板时,从结构合理性的角度考虑,下列加工工艺及对应的工具选择不合理的是( )A、
锯割 B、
锉削 C、
攻丝 D、
划线
-
7、如图所示的箭靶架,两个支撑脚之间采用铰连接。箭靶中箭时,易翻倒,下列改进方案中最合理的是( )A、
B、
C、
D、
-
8、如图所示为抗击新冠肺炎中护士佩戴的医用护目镜。从人机关系角度分析,下列说法合理的是( )A、从高效目标考虑,应解决佩戴该护目镜造成脸部压痕的问题 B、从健康及安全目标考虑,需考虑护目镜轮廓边缘与人脸贴合的密封性 C、从舒适目标考虑,需考虑护目镜佩戴的便捷性 D、从人的动态尺寸考虑,需考虑绑带的长度可调节
-
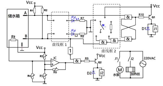
9、传统的太阳能热水器遇到连续阴雨天,会出现无热水可用的问题。如图是小明设计的带加热功能的太阳能水位控制电路,探头A、B用于检测储水箱水位,当水位低于探头B,水泵工作上水;当水位高于探头A时,水泵停止工作。负温度系数热敏电阻Rt用于检测储水箱温度,水温低于下限温度时,加热丝开始加热,直到水温高于上限温度。请你完成下列各题。(1)、当水箱水位低于探头B,温度低于下限温度,三极管Q2的状态为(在①截止;②放大;③饱和;④不确定中选择合适的选项,将序号填入横线处)(2)、调试时,小明将某一个可变电阻调大,发现上限温度变低,下限温度变高。该电阻是(在①R3;②R4;③R5;④R6中选择合适的选项,将序号填入横线处)(3)、该电路缺少水位指示电路,请你根据表1的功能,在虚线框1中用两个与非门连线,实现水位指示灯电路。(4)、该电路手动上水功能未设计完整,请你在虚线框2中选择合适的端点连线,实现只要水位在A以下,按一下按键开关M(按下闭合,松手断开),水泵也能工作上水。
-
10、 请补全三视图中所缺的三条图线(超过三条图线倒扣分)。
-
11、小明看到爸爸用手电钻钻孔时,需要长时间手持电钻,既疲惫又低效。为此小明从实验室找到如图所示的支架。请你帮小明设计支架和手电钻的连接件,设计要求如下:
①连接件能连接支架立柱和电钻夹持处,已知支架立柱为φ25的圆柱,电钻夹持处为φ30的圆柱;
②手向下给电钻施加一定压力时,电钻能相对于立柱竖直向下运动。当撤去压力,电钻自动向上复位;
③纯机械结构,方便电钻拆卸;
④材料自选。
请完成下列任务:
(1)、手离开,撤去压力,电钻能自动向上复位,此时电钻向上克服重力做功,故该机构需要一(在①变速机构;②储能机构中选择合适的序号,将序号填入横线处),则以下零件,必不可少的是。①电感线圈
②弹簧
③齿轮
④滑轮
(2)、连接时需要考虑到电钻相对于支架底座的高度,以下因素和这个高度无关的是(在①工件的高度;②夹持工具的高度;③手臂的长度;④钻头的长度中选择合适的序号,将序号填入横线处)。(3)、①画出设计草图,必要时可用文字说明;②在设计草图上标注主要尺寸;
-
12、如图1是小明设计的一夹紧机构初步方案,转动手柄,丝杠带动夹头上下运动。为了实现其功能,还有一些细节需要完善,请完成下列任务。
图 1
(1)、夹头向下压紧工件后,手柄停止旋进。此时夹头的主要受力形式为、丝杆的主要受力形式为(在①受拉;②受压;③受弯曲;④受剪切;⑤受扭转中选择合适的序号,将序号填入横线处)。(2)、图2为夹头、底座、支架的三视图,根据三视图中的信息,则底座的孔a和夹头孔A,可以加工内螺纹的是(在①底座孔a;②夹头孔A中选择合适的序号,将序号填入横线处);底座孔b和支架孔B,需要加工内螺纹的是(在①底座孔b;②支架孔B中选择合适的序号,将序号填入横线处)。图2
(3)、连接杆与支架要连接,则连接杆最合理的结构应为。(4)、U型头和丝杠的连接结构及连接件应选择。 -
13、如图是小明设计的水壶加热电路。当水壶水位低于探头时,加热丝无法加热;当水位较高时,温度低于设定值,三极管Q3导通,加热丝开始加热。555芯片1脚、8脚为供电引脚,下列分析中正确的是( )A、水壶中有水时不加热,无水时加热,可能是R5虚焊造成的 B、水位高时减小电阻R1,影响A点电位,易造成Q2截止 C、Rt为负温度系数热敏电阻,改变电阻R4对温度设定值不产生影响 D、水位低于探头,温度低于设定值,三极管Q3也能导通
-
14、如图是某羊圈报警电路,羊在圈中时,羊被金属细导线包围,此时绿色发光二极管亮起。当羊逃出羊圈,碰断金属细导线,红色发光二极管亮,蜂鸣器报警。测试时,发现电路存在一个问题,该问题及最合理的解决方案是( )A、羊碰断细导线后,绿色发光二极管亮起,可将三极管Q1换成NPN B、三极管Q1无法截止,可以增加电阻R2 C、细导线完好时,蜂鸣器将发声,可在非门G1和蜂鸣器间串联增加一个非门 D、蜂鸣器音量过低,可以适当减小电阻R1
-
15、如图为某温度越限指示电路,四个同型号的负温度系数热敏电阻Rt1~Rt4分别置于房间A、B、C、D,初始状态四个房间温度相同。下列说法不正确的是( )A、若某房间温度升高,发光二极管亮起,该房间应为房间B或房间D B、任何一个房间温度单独大幅下降,发光二极管也会亮起 C、三极管Q3换成PNP型三极管,则发光二极管永远不亮 D、房间A和房间B温度同比例升高,发光二极管不亮
-
16、“有源”在电路中的含义有很多,对于蜂鸣器、扬声器等发声装置,“有源”的一种解释为发声单元内部有振荡电路,通过直流供电就可以发出设定的声音。下列设备中均有发声装置,其中无法设计成“有源”器件的是( )A、 无线耳麦
B、 空调内机
C、 警笛
D、 煤气报警器
-
17、如图为某水位控制系统,通过浮球检测到水池水位下降时,放大器接受到电位器产生的电信号,电机带动减速器控制阀门的开启程度。当浮球达到设定位置时,阀门关闭。根据描述,请回答题问题。(1)、从系统的角度分析,下列说法不正确的是( )A、从系统相关性考虑,减速器的传动比需要和电机的转速、阀门的结构匹配 B、从环境适应性考虑,设计补偿电路,以抵消外部干扰信号的影响 C、设计时首先要考虑系统实现的功能,然后再考虑控制的精度、维护及成本,体现系统分析的综合性原则 D、设计时根据电机转速与阀门的转动量,需通过定量计算来确定减速器传动比,体现系统分析的科学性原则(2)、从控制系统的角度分析,下列说法不正确的是( )A、该控制为闭环控制的原因是浮球对控制目标进行了反馈,使被控量能稳定在一定范围内 B、放大器接受的电信号为控制量 C、当水位下降后,要提高水位恢复的速度,可以增加进水的水压 D、电动机、减速器、阀门都属于该控制的执行器
-
18、如图所示的登山扣由锁环和螺母组成,用两根直径合适的圆钢分别加工锁环和螺母,以下关于锁环和螺母结构及加工说法中,不合理的是( )A、锁环的两端螺纹不能用同一板牙加工 B、螺母中的内螺纹可用一个丝锥加工 C、锁环的加工流程是:划线→锯割→套丝→弯折 D、螺母加工流程是:划线→钻孔→攻丝
-
19、如图所示的图样,漏标的尺寸共有( )A、1处 B、2处 C、3处 D、4处
-
20、如图所示的图1是鸭嘴榔头的装配图,图2是锤头的零件图。在通用技术实验室中,小明准备用合适的材料加工该工件。请回答问小题。(1)、锤柄和锤头采用螺纹配合,加工锤柄和锤头,下列工具不需要的是( )A、
样冲 B、
平口钳 C、
丝锥与板牙 D、
冲击电钻
(2)、用90mm×17mm×17mm的铁块加工该锤头,下列说法正确的是( )A、锉下的铁屑嵌入锉缝时,会导致锉削速度过快 B、R4的圆角宜用圆锉加工 C、锤头倒角,宜采用锯割 D、为保证加工精度,宜在锤头上下面分别冲眼